拉斯维加斯娱乐城官网

手机站
|EN
拉斯维加斯娱乐城官网
新闻

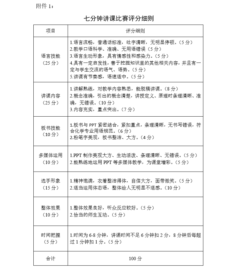
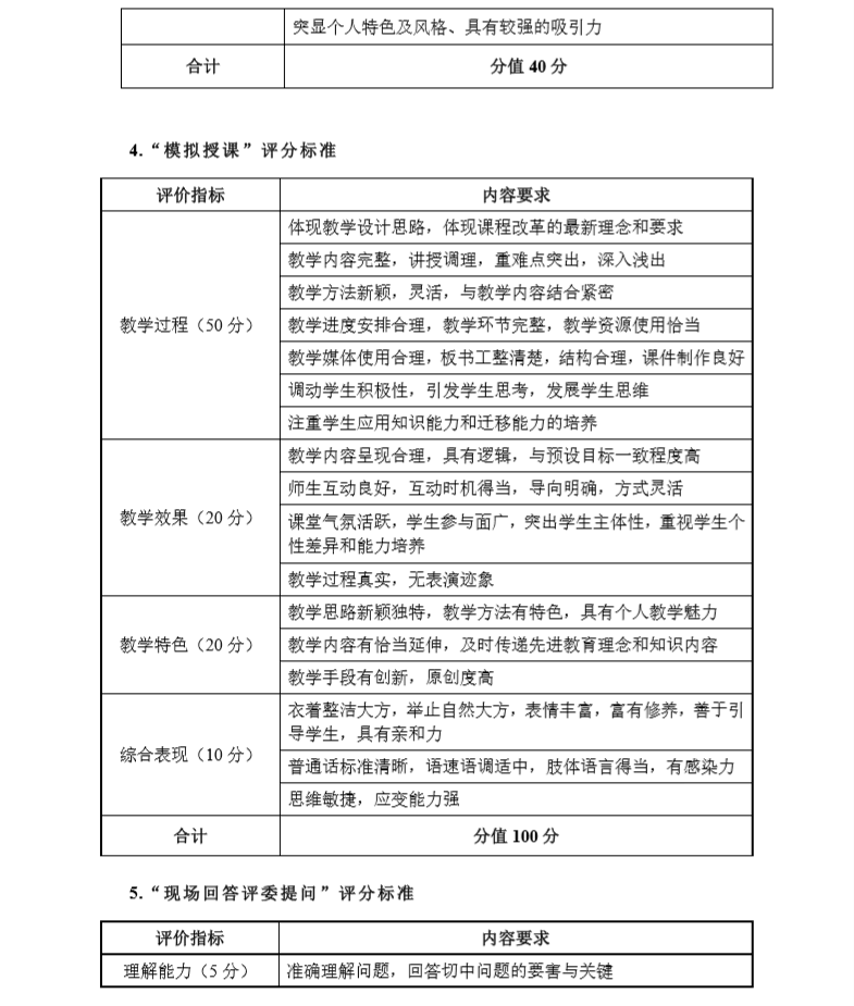
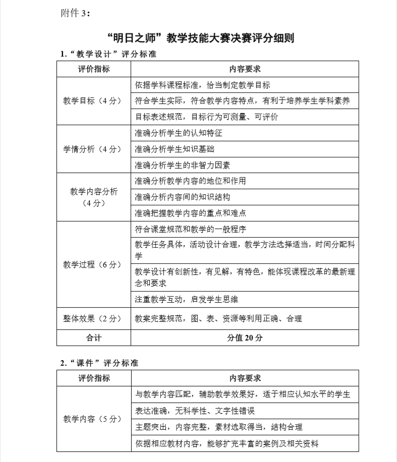
关于举办拉斯维加斯娱乐城官网 “明日之师”教学技能大赛的通知

发布时间:2018-04-11  发布人:  浏览:

电话:+86-(0)29-81530727

传真:+86-(0)29-81530727

书记信箱:[email protected]

院长信箱:[email protected]

E-mail:lswjsylcofficial.com

邮编:710119

地址:拉斯维加斯娱乐城官网 长安校区致知楼一段

版权所有©拉斯维加斯娱乐城官网官网-官方网站       技术支持:西电易达

拉斯维加斯娱乐城官网 团委微信公众号